南京艺术学院附属中等艺术学校2025年招生简章

2025-04-11

图片

为培养适应高等艺术院校需求的专业艺术生源,根据《关于印发〈江苏省农业、体育、艺术学校招生办法〉(招收初中毕业生部分)的通知》(苏招委〔2005〕8号)文件精神,在江苏省教育考试院指导及南京艺术学院领导下,2025年南京艺术学院附属中等艺术学校继续采取“单独考试、择优录取”的办法进行单独招生。

一、学校简介

南京艺术学院附属中等艺术学校建于1958年,隶属于南京艺术学院,自成立以来始终秉承“德艺并重”的育人理念,培养了一大批专业功底扎实的艺术人才。近年来先后在中国音乐“金钟奖”、全国舞蹈展演、全国青少年民族器乐教育教学成果展示活动、“桃李杯”全国舞蹈教育教学成果展示活动、CCTV中国器乐电视大赛、全国职业院校技能大赛(中职组)、全国体育舞蹈锦标赛、全国中小学生艺术展演、江苏省文艺大奖等重要专业艺术展演赛事中取得优异成绩。

浸润于南艺“闳约深美”的育人环境,学校立足校园文化建设,稳步发展,学制分三年和六年,现有在校生千余名;开设音乐表演、舞蹈表演、绘画等多个专业及方向;拥有一支教学经验丰富、责任心强的教师队伍;建有交响乐团、民乐团、合唱团和舞蹈团,其中附中合唱团于2023年成为首批江苏省高水平中学生艺术团联盟成员,附中为合唱联盟首届轮值主席单位。

学校始终以“培养优秀艺术人才,为国内外高等艺术院校输送优质生源”为办学目标,依托南艺优质艺术资源,共享大学部专家教授,多年来取得良好的办学效果,培养出一批享誉国内外的艺术名家,众多毕业生进入中央音乐学院、中国音乐学院、上海音乐学院、北京舞蹈学院、中央民族大学、中央戏剧学院、上海戏剧学院、中央美术学院、中国美术学院、南京艺术学院、东华大学、茱莉亚音乐学院、旧金山音乐学院、伯克利音乐学院、曼哈顿音乐学院、英国皇家音乐学院、魏玛李斯特音乐学院、比利时皇家音乐学院等国内外知名高等艺术学府深造。

目前学校正在推进迁至南京市浦口区求雨山地块(地址:南京市浦口区雨山西路100号)办学工作,敬请各位考生及家长知悉,充分考虑后决定是否报考我校。

二、报考条件

1.热爱祖国,遵纪守法,努力学习,尊敬师长;

2.具备学习相关专业的基本素质及条件;

3.部分专业身体条件要求:

① 音乐表演专业:身心健康,无任何不适宜集体学习、生活的疾病与缺陷。中国乐器演奏、管弦与打击乐器演奏、钢琴与键盘乐器演奏、作曲方向,听觉器官无疾病;声乐演唱方向,听觉及发声器官无疾病;

② 舞蹈表演专业:身心健康,无任何不适宜从事舞蹈训练和集体学习、生活的疾病与缺陷。音乐剧方向考生听觉及发声器官无疾病;

③ 绘画专业:身心健康,无任何不适宜集体学习、生活的疾病与缺陷。视觉器官无疾病,无色盲和色弱;

4.遵守学校相关教学管理规定,舞蹈表演专业教学小班分配、音乐表演专业课教师分配,均由学校统一指定,学生不得自行挑选。

三、招生年级、专业方向、名额等

图片

四、器乐演奏方向招收乐器种类

2025年音乐表演专业各年级对应招收乐器种类如下,凡未列出种类该年不接受报考:

1. 管弦与打击乐器演奏:

①管乐(初一、高一年级均招):长笛、单簧管、双簧管、大管、小号、中音号、大号、长号、圆号;

②弦乐(初一、高一年级均招):低音提琴;

③弦乐(仅招初一年级):小提琴、中提琴、大提琴、爵士贝斯、竖琴、古典吉他;

④打击乐(不含爵士鼓等流行打击乐,仅招初一年级):西洋打击乐;

⑤打击乐(不含爵士鼓等流行打击乐,仅招高一年级):民族打击乐;

2. 中国乐器演奏:

①弹拨乐(仅招初一年级):古筝、琵琶、中阮、柳琴、古琴、扬琴;

②拉弦乐(仅招初一年级):二胡;

③吹管乐(初一、高一年级均招):竹笛、唢呐、笙;

3. 钢琴与键盘乐器演奏:

①钢琴(初一、高一年级均招);

②爵士钢琴(初一、高一年级均招);

③电子管风琴(双排键)(初一、高一年级均招)。

五、报考规定

1. 学校面向全国招生,考生均须参加我校组织的专业及文化考试。

2. 凡报名2025年招生考试者,均视为已详细阅读《南京艺术学院附属中等艺术学校2025年招生简章》,了解报考信息及有关说明,并充分理解及认可本简章中所述的各项规定、考试方式、录取原则等要求。

3. 考生须如实填报本人信息,符合条件者方可报名,不得跳级报考。如报名信息不实,一经发现将取消各阶段考试、录取、入学资格,相关责任由考生本人承担。

4. 学校各专业方向(含乐器)可兼报,年级不可兼报。

5. 学校招生实行线上报名、线上缴费,一律不接受现场报名。

6. 音乐表演、舞蹈表演专业分初复试,专业初试成绩达最低控制分数线者有资格报名文化考试及专业复试。

7. 绘画专业不分初复试,考生须在规定时间、地点参加文化及专业考试。

8. 音乐表演、舞蹈表演专业初试及绘画专业报名时间: 4月15日10:00-4月20日16:00

9.  报名流程

①下载“小艺帮”App:根据系统提示要求以考生本人真实信息进行注册(考生身份选择“其他”)及认证;

②信息填报:如实填报考生本人信息,上传考生本人三个月内免冠彩色证件照(像素要求:358(宽)×441(高),分辨率:350dpi),考生身份证件(须包含正、反面,港澳台地区及外籍考生可用相关通行证、居留证代替),考生户口簿(考生本人及监护人常住人口登记卡页,港澳台地区及外籍考生可用相关通行证、居留证代替),学籍证明(须为2024年9月1日后出具,并加盖学籍管理部门公章,内容详见学籍证明模板.docx );

③资格审核:学校将进行报名资格审核,考生务必规范填写,因信息缺失、虚假错误或不符合要求等因素导致审核不通过,相关责任由考生本人承担;

④缴费:考生完成信息填报后须及时关注系统审核进度,审核通过后须于规定日期前完成缴费。逾期按自动放弃报名处理,不予补缴。

⑤准考证:线上考试阶段无需纸质准考证,建议在完成文化及专业复试报名缴费后,根据系统提示下载打印对应阶段纸质准考证。

10. 考试日程

图片

11.报考费用

图片

六、考试方式

音乐表演、舞蹈表演专业初试为线上考试,使用“小艺帮”App完成。

音乐表演、舞蹈表演专业复试、绘画专业考试及文化各科目考试均在南京市鼓楼区石头城路100号(南京艺术学院西门)进行线下考试,谢绝家长参观。

考生参加线下考试须凭本人身份证明原件及相应阶段的纸质准考证于规定时间前到达候考点,服从考务人员安排,检录后参加相应阶段考试,因证件问题导致无法考试,相关责任由考生本人承担。

七、考试内容

1. 音乐表演专业

图片
图片

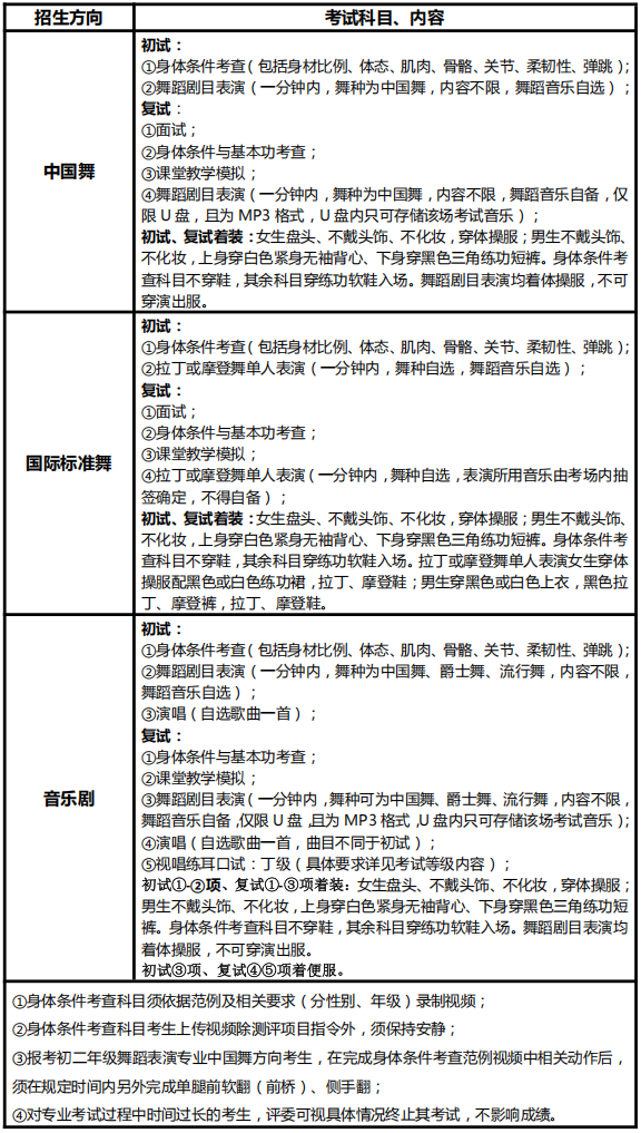
2.舞蹈表演专业

图片
 
 

“身体条件考察”范例(男生)

 

 
 

“身体条件考察”范例(女生)

 

3.视唱练耳口试科目考试等级内容

图片

4. 基本乐理、听音考试内容

图片

5.绘画专业考试范围、分值

图片

6.文化各科目考试范围、分值

图片

八、录取原则

1. 坚持“公开、公平、公正”;

2. 各专业初试科目成绩均不带入复试,初试成绩按通过、不通过公布;

3. 初一、初二年级分别划定文化、专业复试总成绩最低控制分数线,均达最低控制分数线者,按专业复试总成绩(分方向、性别等)从高到低择优录取,专业复试总成绩保留到小数点后两位;

4. 高一年级音乐表演专业分别划定文化、专业复试总成绩最低控制分数线,均达最低控制分数线者,按综合成绩(分方向)从高到低择优录取,综合成绩(满分100分)=文化总成绩(满分360分)/3.6*50%+专业复试总成绩(满分100分)*50%,保留到小数点后两位;

5. 高一年级绘画专业分别划定文化、专业总成绩最低控制分数线,均达最低控制分数线者,按综合成绩从高到低择优录取,综合成绩(满分560分)=文化总成绩+专业总成绩,保留到小数点后两位。

九、港澳台地区及外籍考生报考要求

1. 学校各专业均面向港澳台地区及外籍考生招生;

2. 港澳台地区及外籍考生必须参加我校组织的专业及文化考试;

3. 港澳台地区及外籍考生报名、考试科目、考试内容等要求与内地户籍考生一致;

4. 港澳台地区及外籍考生招生计划单列;

5. 港澳台地区考生参加考试时须携带准考证和本人身份证明:港澳地区考生持香港或澳门居民身份证和《港澳居民往来内地通行证》;台湾地区考生持在台湾居住有效身份证明和《台湾居民往来大陆通行证》;外籍考生须持公安机关签发的《中华人民共和国外国人永久居留身份证》和所在籍国家护照。

十、其他注意事项

1. 内地户籍考生在录制提交视频前须通过身份证信息进行人脸识别,凡因未及时办理考生本人居民身份证导致未在规定时间内录制提交视频,相关责任由考生本人承担;

2. 考生考试期间交通、食宿等相关费用一律自理;

3. 非江苏省生源,由监护人了解户籍所在地与江苏省高考报名政策差异后,自主决定入学后是否迁移户籍;

4. 学校保留为应对特殊情况调整考试科目、内容及时间安排的权利,请考生及家长密切关注学校官方发布,对非官方发布的招生信息,学校不承担任何法律责任;

5. 本简章最终解释权归南京艺术学院附属中等艺术学校所有。

南京艺术学院附属中等艺术学校官方网址:http://nyfzh.nua.edu.cn

南京艺术学院附属中等艺术学校官方微信公众号:nyfz1958

南京艺术学院附属中等艺术学校招生咨询电话:025-83498196

咨询电话受理时间:

工作日9:00-11:00;14:30-16:00

南京艺术学院附属中等艺术学校招生监督电话:025-83312663

声明:学校未举办也未委托任何机构或个人举办针对招生科目的考前辅导或培训。

 

 

 

 

Follow us

关注我们

图片
图片

  排   版 | 陈     功

  责   编 | 王     峥

  审   核 | 徐 晓 华   顾 新 跃

返回资讯列表